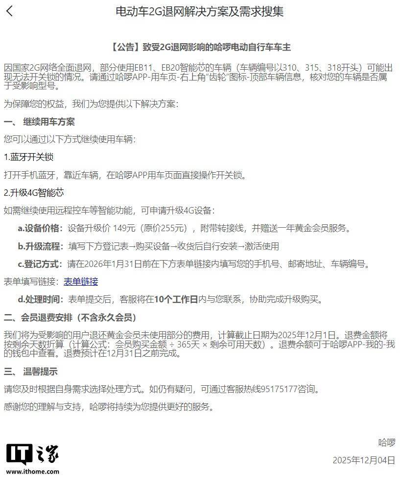
哈啰電動自行車近日發布重要公告,針對因國家2G網絡全面退網導致部分車輛出現使用異常的情況,向受影響用戶提供詳細解決方案。經核實,使用EB11、EB20智能芯且車輛編號以310、315、318開頭的車型,可能面臨無法通過遠程控制開關鎖的問題。

用戶可通過哈啰App快速自查車輛是否受影響:進入用車頁面后點擊右上角齒輪圖標,在頂部車輛信息欄核對型號。對于確認受影響的車輛,官方提供兩種處理方式供選擇。
第一種方案是繼續使用現有車輛。用戶可選擇藍牙近場操作模式,只需開啟手機藍牙功能并靠近車輛,即可在App用車頁面直接完成開關鎖。若需保留遠程控車等智能功能,可申請升級4G智能設備。升級套餐包含優惠價149元的4G設備(原價255元)、專用轉接線及一年黃金會員服務。用戶需在2026年1月31日前通過指定表單登記信息,提交后10個工作日內將有客服協助完成購買流程,設備到貨后可自行安裝激活。

針對黃金會員用戶(永久會員除外),官方將按剩余有效期折算退還費用。計算基準日為2025年12月1日,具體金額按照"會員購買金額÷365天×剩余天數"的公式執行。退費款項將直接返還至哈啰App錢包賬戶,預計在12月31日前完成全部處理。用戶可隨時在App"我的-我的錢包"模塊查詢退款進度。
















